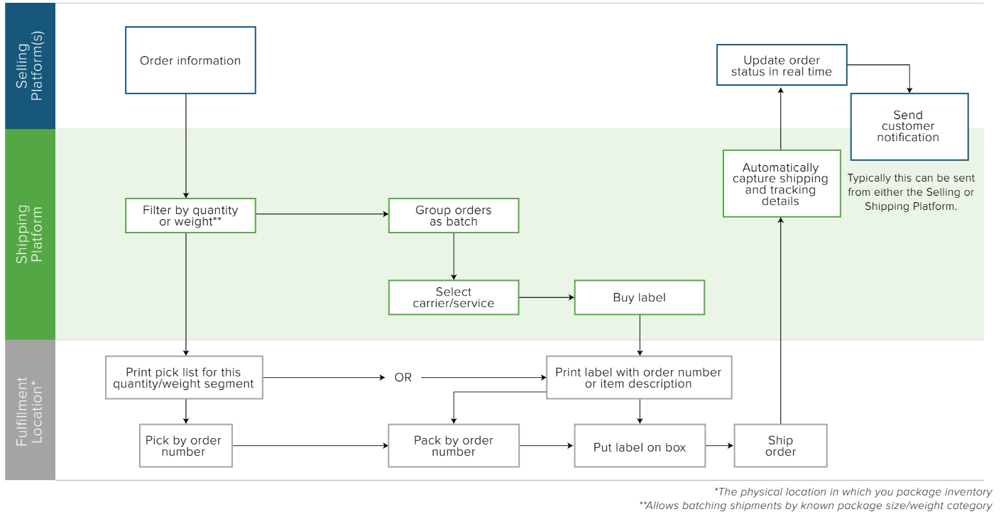
Monthly Subscription Process
What follows here is the process for a Monthly Subscription selling model, which is a simpler process because all items in a given shipment will be identical, meaning physical weighing is unlikely to be required. Because Monthly Subscription sites don’t compensate sellers until the products have been shipped, Monthly Subscription sellers benefit greatly from the automation, efficiency and data integration offered by a good shipping solution:

Related Articles & Resources
- Daily Deal store shipping process
- Shipping process flowchart: advanced process with weight in selling platform
- Shipping process flowchart: advanced process without weight in selling platform
- Shipping process flowchart: returns
- Order processing and fulfillment
- Picking and packing eCommerce orders

This article is from The Definitive Guide to eCommerce Shipping



