Customer returns, from start to finish
With more than 30% of all products purchased online being returned*, returns are part of selling online. Unlike the physical returns process, where the shopper returns to the store and initiates the return or exchange, shipping is central to the online returns process. As with the popularity of free shipping on the front end, the majority of shoppers like free returns—or at least easy returns. (*source: Business 2 Community)
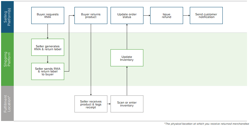
A shipping platform can help automate your returns process given that it’s the system of record for your shipments and it integrates directly with your shipping carriers for return-label generation. The process below shows the basic steps for a return merchandise authorization- (RMA)-driven returns process:
Shipping Returns Flowchart
Related Articles & Resources
- Shipping Unboxed: FAQs about Returns
- View ShippingEasy returns management features
- Shipping process flowchart: basic with shipping solution
- Shipping process flowchart: advanced process with weight in selling platform
- Shipping process flowchart: advanced process without weight in selling platform
- Order processing and fulfillment
- Picking and packing eCommerce orders
This article is from The Definitive Guide to eCommerce Shipping





