High volume with similar items
Daily deal sellers enjoy peak volume but limited time to fulfill their seemingly endless deal orders. In most cases, daily deal sites don’t compensate sellers until the items have been shipped and tracking numbers are posted back. This protects the daily deal buyer from fraud and ensures items are delivering in a timely manner enhancing the site’s reputation and repeat purchases. Adopting an efficient shipping process is paramount given the sellers’ reliance on tracking numbers for the release of funds.
Daily Deal sellers benefit greatly from the automation, efficiency and data integration offered by a good shipping solution.
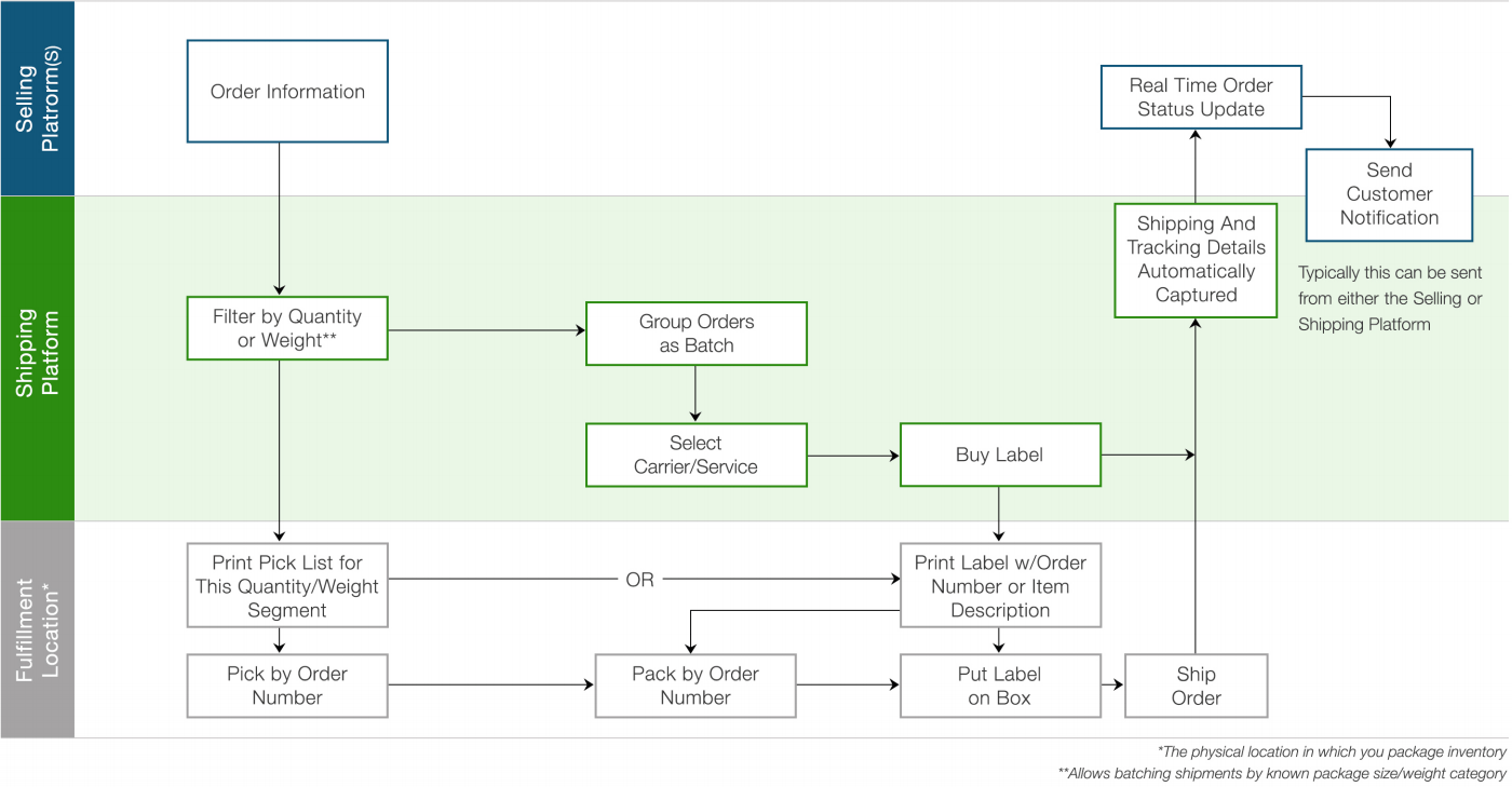
What follows here is a sample process for a Daily Deal selling model, which is a simpler process because all items in a given deal are typically identical, meaning physical weighing is unlikely to be required. This process is also relevant for sellers that specialize in limited, similar items.
The Daily Deal Flowchart
Related Articles & Resources
- Monthly Subscription shipping process
- Shipping process flowchart: advanced process with weight in selling platform
- Shipping process flowchart: advanced process without weight in selling platform
- Shipping process flowchart: returns
- Order processing and fulfillment
- Picking and packing eCommerce orders
This article is from The Definitive Guide to eCommerce Shipping





