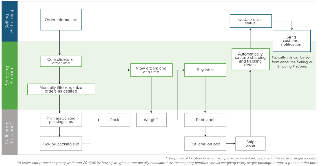
eCommerce shipping flowchart: one-by-one
The simplest end-to-end process occurs when a shipping platform is available, but orders must be manually weighed and are picked directly from the packing slip and processed one at a time. This process is used by many eCommerce sellers on initial set up. When order volume is limited and shipping decisions are less familiar, it allows the merchant to accurately pack and weigh orders one at a time and carefully make individual carrier selections.
As an online business grows and shipping decisions become more familiar, a seller typically adopts a more advanced workflow leveraging batches and shipping rules to save time and automate decision making. Populating weights for each item in the selling platform is another logical, future step that can save the seller 20-40% of the time it takes to ship.
Basic Shipping Flowchart
Related Articles & Resources
- Shipping process flowchart: basic without shipping solution
- Shipping process flowchart: advanced process with weight in selling platform
- Shipping process flowchart: advanced process without weight in selling platform
- Shipping process flowchart: daily deals
- Shipping process flowchart: returns
- Order processing and fulfillment
- Picking and packing eCommerce orders
This article is from The Definitive Guide to eCommerce Shipping





